소개
캐릭터모델러로 3DMax를 8년이상 사용하다가 블렌더를 공부하면서
한 페이지로 정리해두고 보려고 작성하고 있습니다. 조금 두서없을 수 있으니 참고하세요.
오브젝트 모드(Object Mode)
| 기능 | 단축키 |
| 선택툴 변경 | W (반복해서 누르면 원형/사각/라쏘툴) |
| 오브젝트 모드 / 에디트 모드 전환 | Tab |
| 이동 | G (초기화 : Alt G) |
| 회전 | R (초기화 : Alt R) |
| 스케일 | S (초기화 : Alt S) |
| Snap | Ctrl + G키로 이동 |
| 오브젝트 생성 후 설정 창 사라졌을 때 속성 다시 설정하기 |
F9 |
| 여러 오브젝트의 수치 값 수정 | 값의 좌우 화살표를 Alt + 클릭 또는 Alt + Enter |
| Shear (직선형태를 경사면에 맞춰서 변형) | Shift + Ctrl + Alt + S |
| 오브젝트 하나만 보기(isolate object) | / |
| Outliner에서 선택한 오브젝트 보기 | 기본 단축키 Num . / . (마우스 4번 버튼으로 수정해서 사용 중) |
| 전체 선택 (Edit Mode) | A / 해제는 AA 또는 Alt+A |
| 적용된 좌표/회전/스케일 값 초기화 (Reset Xform) | Ctrl + A > Apply All |
| 삭제 | X (Ctrl+X 빠른 삭제) |
| 오브젝트 합치기 (Attach) | Ctrl + J |
| 오브젝트 분리 (Detach) | P |
| 링크 (부모/자식 관계 형성) | Ctrl + P |
| 링크 해제 (Clear Link) | Alt + P Clear and Keep Transformation을 선택하면 현재 위치를 유지하면서 링크를 해제할 수 있다 |
| 오브젝트 복사 | Shift + D |
| Duplicate Linked (Instance Copy) | ALt + D 씬에 과부하를 줄여주며, 모디파이어는 서로 개별 작동함 |
| 모디파이어 적용 | Ctrl + A |
| UnLink 링크 끊기 | U > Unlink Object+Data |
| 속성 복사 / 붙여넣기 | Ctrl + L |
| 3D Cursor 이동 | Shift + 마우스 우클릭 |
| 3D Cursor 위치 팝업 | Shift + S |
| 3D Cursor 제로 점으로 | Shift + C |
| Collection 그룹화 | M |
| Collection 그룹 한번에 선택하기 | Shift + G 누르고 원하는 그룹 선택 |
| 빠른 쉐이딩 메뉴 팝업 | Z |
| 오브젝트 반투명화 | Alt + Z |
| 정보창 보기 | N |
| 즐겨찾기 팝업창 | Q |
| 디테일하게 설정 (이동, 값 등) 예를들어 베벨값을 조절할 때 Shfit+드래그로 활용 |
Shfit |
| 수치값 0으로 빠르게 설정 (좌표, 회전 등 거의 모든 값) | 마우스 올리고 Backspace |
| 오브젝트 이름 한번에 변경하기 Batch | Ctrl + F2 |
Edit Mode
| Edit Mode | 단축키 |
| Edge Loop | Alt + 클릭 연속 선택하려면 Alt + Shift + 클릭 |
| Edge Ring | Ctrl + Alt + 클릭 연속 선택 : Shift + Ctrl + Alt + 클릭 |
| 편집/스컵팅 모드에서 오브젝트 변경하기 | Alt + Q 커스텀으로 Ctrl+Q로 변경해서 사용 중 |
| 오브젝트 숨김 | H Shift + H : 선택된 오브젝트 남기고 모두 숨김 |
| 오브젝트 숨김 해제 | Alt + H |
| 면으로 채우기 (Fill / Close Hole) | F (엣지 하나만 선택하고 눌러도 면 생성) |
| 면 채우면서 엣지 생성 | Face 메뉴 > Grid Fill |
| 면은 유지한채 버텍스만 삭제 (Max : ctrl+Backspace) | X > Dissolve Vertices |
| Connect (떨어진 버텍스와 엣지로 연결) | J |
| ★ Border = 닫혀있지 않은 구멍난 부분 선택 (삼각형 포함) | Select > Select All by Trait > Non Manifold |
| 현재 선택된 면/엣지/버텍스의 가장 외곽만 선택 | Select > Select Loops > Select Boundry Loop |
| 선택 영역 확장 Grow | Ctrl + Num+ |
| 선택 영역 축소 Shrink | Ctrl + Num- |
| 한칸씩 건너뛰면서 선택하기 | 두개의 버텍스나 엣지, 면을 선택한 상태에서 Ctrl + Shift + <키패드 + 또는 -> |
| 멀리 떨어진 곳까지 연결해서 선택 | Ctrl + 클릭 |
| 다중선택 | Alt + Ctrl + Shift + 클릭 |
| ★ Element 선택 (연결된 모든 면 선택) |
L 또는 Ctrl + L 마우스 올리고 L 누르면 바로 선택되며 추가도 됩니다. |
| ★ Element 선택 해제 | Shitf + L 키보드 오른쪽 쉬프트를 누르면 더 편합니다. |
| Merge (Vertex Mode) | M |
| Extrude | E 평면으로 확장은 E+S 로컬 방향으로 Extrude 하려면 Alt + E > Faces Along Normals |
| Bevel | Ctrl + B 버텍스일때는 추가로 V누르면 적용 |
| Offset Edge Slide 선택한 엣지 양쪽에 엣지를 생성 |
Ctrl+ Shift + R |
| Cap 뚫린 구멍을 면으로 채우기 | F |
| Inset (Face) | i i + i : 면을 개별적으로 Inset Ctrl : 안이나 밖으로 이 동 O : 면을 바깥쪽으로 생성 B : 주변에 뚫린 면이 있다면 영향을 받아 변형됩니다. |
| Rip 버텍스/엣지 분리 (Break) | V |
| Split | Y Separate (P)는 오브젝트 모드 작동하며 서로 다른 오브젝트로 분리되지만 Split는 같은 오브젝트 상태를 유지하면서 잘라내는 기능이다 |
| ★ Knife = Cut 자르기 | K 아래 옵션은 한번씩 누를때마다 기능 on/off 우클릭 : 새롭게 자르기 C : 누르면 보이지 않는 뒷면까지 자르기 xyz : 방향 잠금 Ctrl : 스냅 / Shift : 스냅 무시 자르기 확정 : 스페이스바 또는 엔터 |
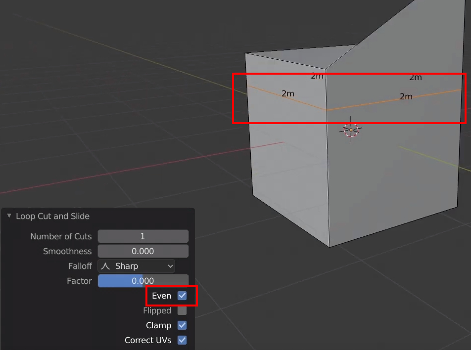
| ★ Loop Cut (엣지 추가하기) | Ctrl+R 엣지 추가 후 단축키 E, F는 좌우 엣지 모양을 따라감 |
| 하드서페이스 엣지 크리스 | 엣지 선택하고 Shift+E+1 (crease 해제는 Shift+E+ -,1) |
| 하드서페이스 노멀 방향 Flip ★ Recalculate Outside |
Shift + N |
| 서로 떨어져있는 엣지 루프 | 첫 엣지 클릭 + Ctrl + 멀리 떨어져있는 엣지 |
| Shrink/Flatten (Push) | Alt+S |
| 다각형을 삼각형 단위로 자동 연결 | Ctrl + T |
| ★ Select Next Element | 반복 (Repeat와 다름) |
| Edge Constraints Transform | Ctrl + Alt + Shift + S > X |
| symmetry를 위해 중심점 옮기는 방법 | 엣지나 버텍스 선택하고 Ctrl + Alt + X > Origin To Selected |
메인 오브젝트
Tip. 블렌더는 다중 선택했을 때 짙은 주황색이 아닌 밝은 주황색이 메인 선택상태입니다.
만약 '링크'를 하고 싶다면 여러개의 오브젝트를 쉬프트+클릭으로 선택했을 때
따라가게 만들고 싶은 메인 오브젝트를 가장 마지막에 한번 클릭해서 '밝은 주황색'인 상태에서 링크하면 됩니다.
뷰포트

| 뷰포트 단축키 | 단축키 |
| 화면 4분할로 보기 | Ctrl + Alt + Q |
| 현재 화면 크게 보기(Full Screen) | Ctrl + Space |
| 현재 화면 크게 보기(툴창 숨김) | Ctrl + Alt + Space |
| 카메라가 보는 뷰 | Num 0 |
| Front View | Num 1 |
| Right View | Num 3 |
| Perspective / Othographic | Num 5 |
| Top View | Num 7 |
| 현재와 180º 반대 뷰 | Num 9 |
| 해당 Num 방향과 180º 반대 뷰 | Ctrl + Num 조합 |
| 선택한 오브젝트 확대 | Num . (3DMax = Z) |
| 오브젝트 하나만 보기 (isolated) | / |
| Local View (isolated) 상태에서 오브젝트 제외 | M |
- 전체 뷰 Home / 개별 확대 Home
- 뷰포트를 추가로 생성하려면 모서리 부분에서 + 아이콘이 보일때 드래그하면 생성됩니다.
- 분할되어있는 뷰포트를 삭제하려면 모서리를 클릭해서 +아이콘 상태일때
다른 창으로 드래그해서 해당 창이 약간 회색으로 변경되었을 때 드래그를 놓으면 됩니다. - 이동/회전 상태에서 축(x,y,z) 키를 누르면 해당 축으로만 이동
- Shift+축(x,y,z) 키중 하나를 누르면 방향이 Lock(잠금)되어 그 방향만 이동이 안됩니다.
스컵팅 모드 Sculpting
| Sculpting Mode | 단축키 |
| 해상도 조절 | R |
| Remesh 적용 | Ctrl + R |
| 스컵팅 오브젝트 변경 | Alt + Q |
| 브러쉬 크기 | F |
| 브러쉬 강도 | Shift + F |
| 마스크 브러쉬 | M |
| 마스크 해제 | Alt + M |
| 마스크 메뉴 (경계 부드럽게, 날카롭게, 반전 등) | A |
| 원형태로 마스크 시작하기 | Sfhit + A |
| 모디파이어 Multiresoultion 추가 | Ctrl + 3 실수로 눌러 랙 유발되는 경우가 생길 수 있으니 해제 추천 |
스컵팅 모드에서 각 브러쉬도 단축키 설정이 가능합니다.
Unrawp
| UV Unwrap Mode | 단축키 |
| UV Element Select | 마우스 커서 올리고 L 또는 버텍스/폴리곤 일부만 선택 후 Ctrl+L |
| UV Element Select (동기화 모드 off 일때만) | 4 한번 클릭으로 Element 기준으로 전체 선택 |
| 버텍스 분리(Detach) | V / 화면 왼쪽에 Rip Region 아이콘 |
| 버텍스 합치기 | M |
| 엣지 분리 | Alt+M (Split) |
| 엣지 자르기 | 엣지 선택 후 우클릭 > Mark Seam |
| Seam 초기화 | 엣지 선택 후 우클릭 > Clear Seam |
| UV 이미지로 내보내기 | UV > Export UV Layout |
| UV 창 열기/닫기 | Shift + T |
무료 애드온인 UV Squares를 설치하면 헤어카드처럼 사각형 형태로 언렙할 수 있게 됩니다.
To Square Grid는 엣지 간격을 균일하게 해주고 To Grid By Shape는 메쉬 모양에 따라 엣지 간격을 조절해줍니다.
Texture Painting Mode
| Texture Painting Mode | 단축키 |
| 스포이드 (컬러 추출) | S |
Curve Mode
| Curve Mode | 단축키 |
| 회전 (같은 방향으로 계속 회전 가능) | Ctrl + T |
| 크기 | Alt + S |
| 길이 연장(Extrude) | E |
Vertex Paint Mode
| Vertex Paint Mode | 단축키 |
| 현재 컬러 전체 적용 | Shift+K |

페이스 마스킹(왼쪽)은 면을 선택하고 버튼을 활성화하면 Shift+K로 선명하게 컬러가 적용되고
버텍스 마스킹(오른쪽) 주변과 컬러를 블렌딩 시킬 때 활용 할 수 있습니다.
Shader Mode
| 기능 | 단축키 |
| 수정된 이미지로 다시 불러오기 (업데이트) | Alt + R |
| 노드 켜고 끄기 | 마우스 올리고 M |
| 연결 라인 떼어내기 | Ctrl + 왼쪽 클릭 |
| 프레임(그룹)으로 묶기 | 노드들을 드래그 선택하고 Shift+P |
| 프레임에서 제외하기 | 노드 선택하고 Alt + P |
| 노드 일렬로 정렬 | Shift + = |
| 노드 박스 형태로 그룹화 | Shfit + P |
| ★ PBR 텍스쳐 자동으로 불러와서 연결하기 | Ctrl + Shift + T 기본 BSDF 메인 노드를 선택한 상태에서 단축키 누르고 단축키 클릭 |
카메라
| 카메라 | 단축키 |
| 카메라 뷰 설정 | Num 0 |
| 머티리얼 다중 적용 | 모두 선택하고 Ctrl + L |
- View - Align View - Align Active Camera to View
- View - Navigation - Walk Navigation : WASD와 마우스로 카메라에 담길 뷰를 컨트롤 가능
Poly Build
| 기능 | 단축키 |
| Vertex 생성 | Ctrl + 클릭 |
| 면 생성하는 방법 | ① 버텍스 4개 선택하고 F ② 엣지 드래그 ③ 코너 안쪽 버텍스 드래그 |
| 면 삭제 | Shift + 클릭 |
| Vertex 추가 | Ctrl + 엣지 드래그 |
유용한 기능 : Propotional Editing Objects
* 3DMax SoftSelection = 단축키 O (Propotional Editing Objects)
맥스에서 Softselection과 유사하고 Shift 기능처럼 브러쉬로 이동시킬 수 있는 기능입니다.
마우스 휠버튼으로 브러쉬 원형의 영역 범위 설정하면 선택한 버텍스를 중심으로 영향을 받게됩니다.
오브젝트 모드에서 버텍스를 선택한 상태에서 한번씩 직접 해보세요.

Extrude 기능에 대해
기본 단축키는 E
Ctrl + 마우스 오른쪽 클릭으로 원하는 위치로 Extude 가능
Face > Extrude Faces Along Normals 기능은

기본적으로 이렇게 확장되지만

Offset Even 선택하면 정비례로 확장됩니다.

Extrude Individual Faces 기능은 맥스에서 로컬방향으로 extrude하는것과 같습니다.

Pivot > Individual Origins = 3Dsmax By Polygon

피봇을 Individual Origins로 설정하면 아래처럼 각각 면마다 개별적으로 영향을 받게 됩니다.

맥스에서 By Polygon과 같은 개념입니다.

화면 왼쪽메뉴의 아이콘을 사용할때는 + 아이콘을 드래그해서 Extrude 할 수도 있습니다.

3DMax 용어로 배우는 블렌더 기능
Collapse : M > Collapse 또는 X> Edge Collapse

Weld : Alt + M > By Distance
Target Weld
- Alt+M > At First 처음 선택한 버텍스에 두번째 버텍스를 붙이기
- 자동으로 Weld 되도록 하려면 화면 우측 패널에서 Auto Merge 체크

Split Vertex
- Rip Vertex / 버텍스 분리 (V / Alt+V / Alt+D)
- 버텍스를 클릭하고 원하는 방향의 면에 마우스커서를 올린 상태에서 V 키를 눌러주면 분리됩니다.
- Alt+D는 버텍스를 하나 추가해주는 기능

Copy & Instance Copy
복사 Shift+D / 링크복사(맥스에서 Instance Copy) Alt+D
반복실행(Repeat Last) Shift+R
Cap = F : 면 채우기
Split(Y) / Separate(P)
- Split은 오브젝트를 분리하지 않은 상태에서 면을 자르는 기능이지만
- Separate는 오브젝트를 실제로 분리해서 두개의 오브젝트로 분리되는게 차이가 있습니다.
- By Loose Parts는 엘리멘트(맥스의 단축키 5번으로 선택하는) 기준으로 오브젝트를 분리해줍니다.
- By Material : 재질에 따라 분리


Attach
- 어태치할 오브젝트들을 모두 선택하고 마우스 우클릭 > Join (단축키 Ctrl + J)
- 오브젝트가 2개 이상일때 테두리가 주황색과 노란색 계열이 보일텐데 주황색이 액티브(메인) 오브젝트입니다.
이것은 어태치를 하게되면 주황색 오브젝트가 기준이 된다는 말입니다. - 만약 액티브가 모디파이어 속성을 가지고 있지 않고, 서브에 모디파이어 속성이 있다면
Join 후에는 서브의 모디파이어 속성은 사라지게 됩니다.
반대로 모디파이어 속성을 가진 오브젝트를 액티브로 두고 나머지 오브젝트를 Join 하면
나머지 오브젝트들에도 액티브의 모디파이어 속성이 적용되게 됩니다.
Detach
- Separate는 Detach clone 처럼 서로 다른 오브젝트로 분리하는 기능
- 전체선택(A) 후 단축키 P를 누르면 팝업메뉴를 빠르게 불러올 수 있습니다.
Bevel
- Edit Mode에서 사용
- Edge > Bevel Edges (Ctrl+B)로 곡선을 만들고 마우스 왼쪽 클릭으로 확인
- Segment 갯수 조절 : 마우스 휠버튼 스크롤 / S 누른 상태로 마우스 이동
- Bevel 적용중에 P : 안쪽이나 밖깥쪽으로 둥근 형태로 적용
- Bevel 적용중에 V : 버텍스에 Bevel 적용 (단축키 Ctrl + Shift + B)

적용 후에도 왼쪽아래 옵션창을 통해서 수치를 조절할 수 있습니다.

3D Cursor
- Shift + 마우스 우클릭으로 이동할 수 있습니다
- Shift + C 제로점으로 3D커서를 이동시켜준다
- Shift + Ctrl + 마우스 우클릭으로 오브젝트 표면에 Snap 시킬 수도 있습니다.
- 3D커서를 이용해서 오브젝트 표면에 오브젝트를 생성할 수 있게 됩니다.
- Shift + S 커서 관련 팝업 메뉴가 뜹니다.

Cursor to World Origin : 커서를 제로좌표로 이동
Cursor to Selected : 선택된 곳으로 커서 이동
Cursor to Active : 액티브된 곳으로 이동
★★ 액티브란? ★★
아래 이미지처럼 4개의 버텍스를 선택했지만 마지막 선택된 버텍스(붉은 상자)는
흰색입니다. 이 버텍스처럼 마지막으로 선택된 버텍스, 면 등을 액티브라 합니다.

Cursor to Grid : 가장 가까운 그리드로 커서가 스냅이 되면서 이동
Selection to Grid : 선택된 면 등이 가까운 그리드에 스냅되면서 이동
Selecton to Cursor : 형태를 유지하지 않고 커서로 붙게 됩니다.
예를들어 면을 선택하고 이 기능을 적용하면 버텍스 4개가 커서로 이동되지만
이 버텍스들은 weld 되지 않은 상태라서 서로 떨어져 있는 상태인거죠.

Selecton to Cursor (keep Offset) : 형태를 유지하면서 커서에 이동되서 자주 사용

Selection to Active : 선택된 버텍스 등을 액티브(마지막 선택)로 이동시켜줍니다.
역시 이 버텍스들도 스냅만 된 상태라 실제로는 붙어 있지 않습니다.


■ 머티리얼 적용은 Assign

■ Loop Cut (Ctrl+R) 팁 - 라인 반듯하게 하고 싶을 때 = Even 체크

Select Bigger : 반전
나만의 단축키 설정
Update 2024.11.26
저는 3dsMax 사용자로써 블렌더를 맥스와 유사하게 키 세팅을 변경해서 사용하고 있습니다.
| 단축키 | 단축키 |
| 회전 | Alt + 휠 클릭 |
| Edge Loop (Loop Select) | 더블 클릭 루프 추가는 Alt + Shift + 클릭 |
| Pan View | Alt + 마우스 우클릭 드래그 |
| 편집/스컵팅 모드에서 오브젝트 변경하기 | Ctrl + Q |
| Wireframe만 보기 (3DMax) | F3 |
| Wireframe On/Off (3DMax) | F4 |
| Serch Menu | F5 |
| Viewport X-Ray | F6, Alt + Z |
| Collapse | Alt+C |
| Frame Selected | 디폴트 : Num . 변경 : 마우스 측면 버튼 (Button4 Mouse) |
| 연결된 면 전체 선택 (Select Linked) | 4 |
| Connect (스크립트 만들어서 이용) | Shift + Q |
- 그밖에 단축키 F1(온라인 메뉴얼 / View Online Manual) 삭제
- 스컵트 브러쉬는 Zbrush 브러쉬와 유사 브러쉬로 단축키 통일
오브젝트 회전과 이동
- Orbit Around Selection : 선택된 오브젝트 기준으로 회전
- Zoom to Mouse Position : 마우스 커서 위치로 줌인아웃

!중요 회전 : Alt + 왼쪽 클릭 / 휠버튼 클릭
회전을 하루에도 백번이상 할텐데 마우스 휠버튼이 제품에 따라 누르기 힘든 경우가 있거나
고장나는 사례가 종종 있다보니 키를 변경해서 적응하고 있습니다.
Keymap > rotate로 검색해서 Alt+왼쪽 클릭으로 변경

3DMax도 2022버전부터 변경이 가능한데 기본 기능 중 선택해제가 Alt + 왼쪽 드래그라서 겹칩니다.
이 문제는 아래처럼 설정하면 마야처럼 Ctrl + 왼쪽 클릭 드래그로 바뀌면서 해결됩니다.

Alt + 왼쪽 클릭을 사용하면 블렌더에서 자주 사용하는 Loop와 충돌하기 때문에 아래처럼 변경했습니다.


Pan View : Alt + 우클릭
맥스 2023과 동일하게 Alt + 우클릭으로 변경

Zoom View
타블렛 펜 사용, 기존 마우스 휠 드래그는 별도 유지

- 와이어프레임 보이기/숨김 : F4 (3DMax와 동일하게)


그외 팁
기본 애드온 - F2
F 키로 면을 채우려면 무료 애드온인 F2 를 설치해야 합니다.
맥스의 Target Weld는 블렌더에 없기 때문에
우선 Snap to에서 Vertex를 활성화하고 Auto Merge를 켜줘야합니다.

- Pivot 쉽게 설정하는 무료 애드온 : (링크)
빠르게 모드 변경하는 방법
Pie Menu on Drag를 체크하면 일반적으로 탭 키를 눌렀을 때는 편집모드/오브젝트 모드로
변경 할 수 있는데, 탭 키를 누른 상태에서 팝업 메뉴로 다양한 모드로 빠르게 변경할 수 있습니다.


즐겨찾기 추천
즐겨찾기 해두면 편한 명령어 리스트
- 오브젝트 모드(Object Mode)
- Object > Set Origin > Origin to Geometry
- Object > Set Origin > Origin to 3D Cursor
중복된 버텍스 삭제
편집모드(Edit Mode)에서 Vertex > Remove Double Vertices (Auto Weld가 켜진 상태라면 굳이 필요 없습니다)
오브젝트 이름 변경
오브젝트를 복사할 때 생기는 접미어 (예를들어 아래처럼 001)를
한번에 삭제할때는 Ctrl + F2로 아래처럼 설정하면 된다.


불편한 단축키 해제하기


3DMax의 SetFlow 기능
3DMax는 곡률에 맞게 엣지를 맞춰주는 Set Flow 기능이 있습니다.
이와 동일한 기능을 사용하려면 무료 애드온 EdgeFlow를 추가해야 합니다.
추가로 Set Liner는 주변 곡률에 맞춰서 직선으로 맞춰주는 기능입니다.
'GAME GRAPHIC GUIDE > Blender' 카테고리의 다른 글
| Blender 블렌더 메테리얼 적용하는 방법 (0) | 2024.03.28 |
|---|---|
| 블렌더 Blender 엣지 선택을 더블 클릭으로 변경하기 (0) | 2024.03.20 |
| Blender UVPackmaster | UV 애드온 요약 (0) | 2022.09.28 |
| Blender 블렌더 경사면 따라 회전, 기울이기 | Shear (0) | 2022.09.22 |
| Blender 다른 오브젝트에 피벗 정렬하기 Pivot Align (0) | 2022.09.06 |
댓글