제가 사용하는 애드온 메모용입니다.
애드온이 많다보니 실무에서 사용하기 좋은 좀 더 필수적인 애드온들을 붉은색으로 표시했습니다.
기본 애드온
- F2 : (유튜브)
- LoopTools : 리토폴로지, 모델링, 브릿지 또는 엣지를 원형으로 만들어주는 등의 기능 (링크)
- Auto Mirror : 미러를 쉽게 해주고, 특히 미러하면 왼쪽을 삭제해줘서 편리
- Modifier Tools : 모디파이어 스택을 한번에 적용하거나, 미리보기 켜고 끄기를 지원하는 애드온

- Align Tools (링크) : 오브젝트끼리 정렬할 때 사용하는 애드온
- 3D Viewport Pie Menus : Origin(피벗) 팝업 메뉴로 사용 (단축키 Ctrl Alt X)
- Node Wrangler : 머티리얼 노드 작업에 도움되는 애드온
- Extra Objects : 생성 가능한 메쉬 종류가 더 다양해지는 애드온
- Material : Material Library : 다양한 머티리얼 라이브러리를 사용할 수 있다.

- Dynamic Brush Menus : 스컵팅/페인트 모드에서 스페이스바를 누르는 메뉴가 직관적으로 변경된다.
무료 애드온
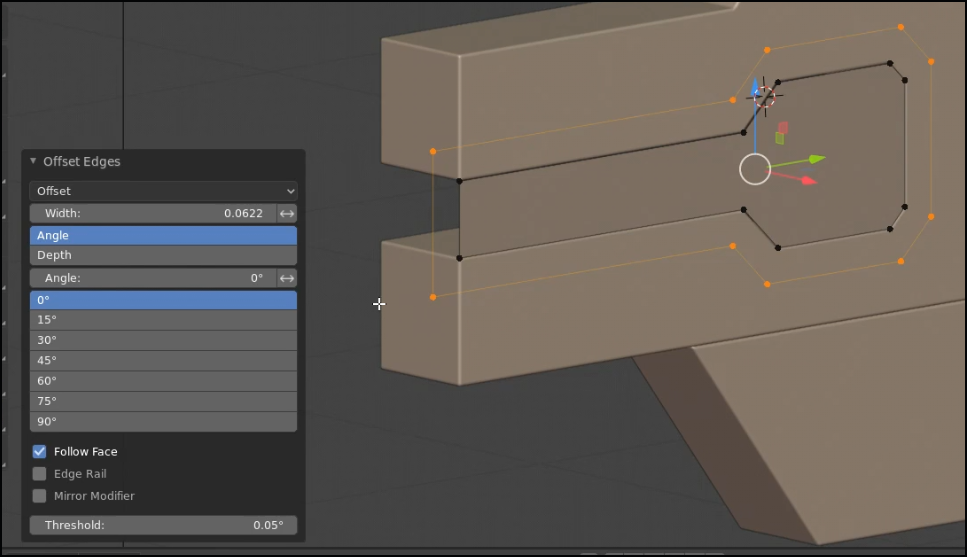
- Offset Edge : 엣지 로컬 방향으로 이동, extrude 애드온 (블렌더 3.1 사용 버전 첨부), Inset은 안됨
mesh_hidesato_offset_edges.py
0.04MB

- Quick Bridge (링크) : 선택된 두 면을 bridge 해주는 애드온

- Quick Menu https://lioicreim.tistory.com/693
- Target Weld (링크) : 설치하고 편집모드에서 Merge Tool을 누르면 사용할 수 있고
드래그해서 다른 버텍스로 붙여주면 된다. 기능 실행을 단축키로 하고 싶다면
Preferences > Keymap > 3D View > Mesh > Mesh (Global) 에서 [ + Add New ]를 눌러서
아래처럼 mesh.merge_tool 입력하고 단축키를 설정하면 된다.


- UV Square (링크)
- GoB (링크) : 지브러쉬와 데이터 연동
- BMAX Connector : 맥스와 데이터 연동 (링크)
- Attach Align (링크)
- ActionRecoder : 포토샵 액션처럼 작업과정을 저장하고 매크로로 반복 실행 할 수 있는 애드온 (링크)
- Safe-Ngon : 하드섭 이후에 버텍스가 연결되지 않은 상태를 자동으로 최소한의 버텍스로 연결해주는 애드온
- Batex-master (링크) : 블렌더에서 다양한 재질을 적용했을 경우 게임개발자들은 섭페나 엔진에서 머티리얼이
여러개로 보여서 불편한데 이것을 메쉬 당 하나의 머티리얼로 리스트에 보이도록 export 하는 애드온 - Screencast_keys : 화면에 사용하는 단축키를 보여주는 애드온, 마우스 그림으로 보여줌 (링크)
- Turnaround Camera : 턴테이블
- ND : Non-destructive Modelling 비파괴 방식, 하드서페이스 애드온 (링크)
유료 애드온
지나친 애드온 구입은 중독이 될 수 있습니다...
♥ 구입 완료 애드온
- BoxCutter/Hard OPs $38 (링크) : 하드서페이스 지원 애드온 중 가장 유명한 애드온
하드섭을 자주한다면 추천하지만 기본 내장 애드온인 Bool Tool로도 충분히 작업이 가능합니다. - GridModeler $20 (링크) : 설명 (https://lioicreim.tistory.com/539)
- MESHmachine (링크) : 하드섭 offset 기능(링크) 사용하려고 구입
- RanTools All-in-one $21.6 (링크) : 다양한 기능이 있는 올인원 애드온
- MACHIN3tools_1.0.2.DeusEx $10 (링크) : Constraints Edge 사용하려다 저렴해서 구입 (DeusEx 버전만 가능)
- Origin To Selected (링크) $1 : shift + Q 단축키로 선택한 버텍스로 피벗을 이동시키는 간단한 애드온
- Save Selected (링크) $5 : 선택한 오브젝트만 저장하는 애드온
- Auto-Rig Pro $40 (링크) : 리깅을 쉽게 해주는 애드온
- Auto Eye (링크) : 눈동자 자동으로 만들어주는 애드온, 커스텀 가능
- Eyelashe pack (링크) : 속눈썹
- Eyebrow pack (링크) : 눈썹
- Hair-Tool (링크) : 헤어 카드 제작 애드온, 사용 방법은 참이슬님 유튜브 참고(링크)
- UV Toolkit (링크) : (주의) 개발자가 러시아 사람인데 블렌더 마켓의 수입이 본인에게 오지 못하는 문제가 있어서 더 이상 판매하지 않는다고 하네요. gumroad에서 구입하세요. (문서)
- Decalmachine (링크) $50 : 아직 잘 모르지만 할인해서 구입 ($37.50)
- Kit Ops 2 Pro (링크) $35 : 아직 잘 모르지만 할인해서 구입 ($26.25)
- Round Inset $8 (링크) : Inset을 균일하게 해주는 애드온
- QuadRemesherEngine_1.2 (링크) : 맥스/블렌더 별도 구입해야하고 10만원대로 부담되는 가격. 회사에서 구입
Fit Lattice $10 (링크) : Lattice(3dmax : FFD기능과 동일) 기능을 쉽게 지원하는 편의성 애드온RanTool 애드온에 같은 기능이 포함되어 있습니다.

♥ 구입 예정, 위시리스트
- Faceit (링크) : 캐릭터 표정 컨트롤 애드온
Matcap
스컵팅할때 지브러쉬와 비슷한 Matcap을 사용할수도 있다.
아래 옵션으로 불러오기


'GAME GRAPHIC GUIDE > Blender' 카테고리의 다른 글
| [블렌더] Zen UV 언렙 작업 시간을 단축시켜주는 애드온 (0) | 2024.12.01 |
|---|---|
| [블렌더] Breakdown Maker 애드온 (포트폴리오 턴테이블 제작용) (0) | 2024.12.01 |
| [블렌더] Blender 추천 애드온 - Quick Menu (0) | 2024.11.25 |
| [블렌더] Blender Sculpting 스컵팅 오브젝트 분리하는 방법 (0) | 2024.11.23 |
| 블렌더 무료 애드온 Action Recorder | 쉽게 매크로, 액션 만들기 (0) | 2024.08.13 |
댓글